日本作为全球第三大经济体,是全球制造业发展体系中的重要组成部分,在前沿技术研发与先进制造业基础设施建设方面具备显著优势。在世界知识产权组织发布的《2023年度全球创新指数报告》中,日本位列第13位,长期以来,日本建立了完备的产业创新激励机制,本土创新氛围浓厚,推动汽车、半导体、机床、电子制造等高附加值产业持续创新。与此同时,日本本土活跃且成熟的中高端消费客群,让其成为全球企业寻求品牌升级与国际化扩展时不可或缺的关键目的地。
日本用工法规
JAPAN EMPLOYMENT REGULATIONS
▊ 劳动合同签订 Contract Signing
(1) 雇佣双方须以劳动合同签订作为缔结劳动关系的合法形式。劳动合同须以书面形式提供,且合同条款须包含但不限于如下内容:劳动合同期、更新基准、工作地点与工作职责范围、上下班时间、休息与节假日规定、工资标准、工资支付方式与支付日期、年度调薪规定、社会保障及公司额外福利等。
(2) 劳动合同中不符合法律规定的部分均视为无效,如:不支付加班费用、社会保险费均由雇员承担、规定员工因不履行劳动合同而须支付违约金等合同条款。
(3) 在日本,雇主一般与雇员签订无固定期限的劳动合同。
(4) 雇主可设置试用期以考察雇员与岗位的匹配程度,试用期一般为3个月(部分本土龙头大型企业有6个月试用期的情况),但雇主方在试用期解除劳动关系等同于正式劳动关系中的解雇,须提供正式解雇理由。
▊ 工作时间 Working Hours
标准工时
(1) 日本实行法定每日8小时、每周40小时的工作制。部分社会服务性质行业(零售、保健卫生、餐饮服务等)的小规模企业(指日常雇员数量≤10人)每周工作时长可延长至44小时。
(2) 雇员若每日工作6小时,期间须至少有45分钟的休息时间;每日工作8小时,期间须至少有1小时的休息时间。每周须有1天及以上休息日,或连续4周内安排总计4天及以上的休息日。
加班规定
(1) 若雇主确需在法定工作时间外安排工作,须向劳动基准监督署提交《关于申报加班和假期工作的协议》,但也须遵守劳动基准监督署规定的超时工作时长上限。
(2) 对于超出法定工作时间/在节假日/深夜工作的情形,须在常规工资基础上增发加班工资,具体规定如下:
★ 超过法定工时或在深夜(22点-5点)工作:工资费率为125%。
★ 在法定节假日工作:工资费率为135%。
★ 超过法定工时且月工时≥60小时:工资费率为150%。
★ 超过法定工时且在深夜(22点-5点)工作:工资费率为150%。
★ 在法定节假日且在深夜(22点-5点)工作:工资费率为160%。
★ 超过法定工时且在深夜(22点-5点)工作且月工时≥60小时:工资费率为175%。
(3) 豁免规定:处于管理、监督地位的人员除深夜工作规定之外,工作时间/休息时间不受规定限制;年固定工资高于1075万日元,从事金融方向被认定为高级专业人才的人员不受劳动时间/休息/假日/超时加班工资规则限制,同时对此类人才的休假待遇提供充分保障。
▊ 工作签证 Working Visa
对于计划或已在日本扩展版图的中企来说,最常见的日本工作签证类型为一般工作签证与高级专业人才签证。日本的特定技能人才签证制度多适用于日本本土企业制造业一线蓝领,此处不再展开。
一般工作签证 Working Visa
(1) 此签证适用人群可细分为十余种特定身份,包括但不限于教授、艺术家、宗教活动、记者、商业管理、法律/会计服务、医疗服务、研究员、讲师、专业技术/人文/国际服务专业人士、护理等。
(2) 签证有效期为3个月/1年/3年/5年不等,其中,商业管理类别另设有4个月有效期的选项。若符合相关续签条件,该签证可无限次续签,直至获得永居身份。
(3) 该签证与工作类别强绑定,因此若持有者更换工作类别,需提请签证变更许可,但若仅在同类别工种中更换雇主,则无需重新获取签证。
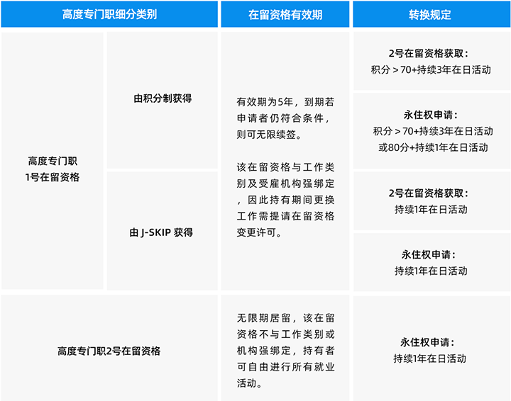
高级专业人才签证 High Skilled Professional Visa
此签证适用人群为在日从事高级学术研究/高级专业技术研究/高级经营管理活动的专业人士,相关人才可通过常规积分制或J-SKIP制申请此类签证。
根据细分类别待遇区分,高级专业人才签证可划分为高度专门职1号在留资格、高度专门职2号在留资格,两类资格持有者待遇与适用期限差异明显。
签证申请材料及流程
(1) 办理各类日本工作签证所需通用材料包括但不限于:申请者护照、签证申请表、近照、日本在留资格认定证明书。日本在留资格认定证明书是办理日本所有类型长期工作签证的必备材料,办理流程及所需材料与申请人身份及计划从事的行业/职能相关。
(2) 一般而言,办理工作签证所需的日本在留资格认定证明书多由申请者的在日接收机构(即日本雇主)代为办理,待取得日本在留资格认定证明书后,申请者需自行准备剩余材料并通过代办机构完成签证申请。
注意事项
(1) 提早筹备:由于工作签证办理需申请者与雇主协作完成部分材料递交,且日本在留资格认定证明书审核时间较长(1-4个月不等),建议申请者与雇主尽早启动申请流程。
(2) 材料期限合规:所有在日签发的相关材料必须在签发日期起三个月内提交,建议申请者在材料递交时注意材料有效期。
(3) 身份合规性:大部分工作签证与签证持有者申请时所属工作类别强绑定,若签证持有者在有效期内有工作类别的变更,需重新提交工作签证申请。
▊ 劳动合同解除 Termination
雇员方自愿解除劳动关系
雇主方协商解除劳动关系
当雇员方无责任的情况下,雇主仅在同时满足下述四项条件的情况下才可解雇雇员,统一通知期为30天。若雇主方计划即期解雇,则需向雇员支付30天的工资作为通知补贴。
(1) 解雇的必要性:即雇主在经营层面确实存在必须裁员的情况。
(2) 为避免解雇所作的努力:雇主已作出过调职、征集自愿离职等努力。
(3) 解雇人选的合理性:雇主选定解雇对象的标准公正且合理。
(4) 解雇手续的正规性:雇主的解雇对象与流程已与相关工会及雇员进行充分协商。
当雇员方有以下责任/雇主方有特殊情况时,雇主可即时解除雇员:
(1) 雇主由于天灾等不可抗力且不得已的事由无法继续经营。
(2) 雇员存在败坏风纪/虚报履历/无正当理由擅自旷工达2周以上/有各类违反刑法的犯罪行为。
日本用工成本
JAPAN EMPLOYER COSTS
▊ 基本工资 Base Pay
日本厚生劳动省中央最低工资审议会在每年年中将根据物价水平变动情况设定日本各都道府县的最低工资标准,每年更新标准将于当年10月生效。
2025年,最新最低工资标准(时薪)为1023日元/时(冲绳县)—1226日元/时(东京都)不等。以下仅列举部分重点地区:
▊ 法定福利 Statutory Benefits
健康保险 Health Insurance
(1) 用于支付雇员日常医疗(含怀孕)费用。
(2) 健康保险由双方共同承担,双方缴纳总额为员工工资总额与费率的乘积,标准月工资缴纳基数封顶上限为139万日元。
(3) 通用费率为10%,超过40岁雇员适用费率为11.82%,均由雇主、雇员平摊承担。
养老保险 Employees’ Pension Insurance
(1) 养老保险用于支付退休雇员日常生活及残疾/死亡费用。
(2) 养老保险通用费率为18.3%,由雇主雇员双方共同承担,双方缴纳总额为员工工资总额与费率的乘积,标准月工资缴纳基数封顶上限为65万日元。
雇员工伤保险 Workers' Accident Compensation Insurance
(1) 工伤保险用于支付雇员因工伤(工作或通勤期间)而产生的各类医疗及伤残费用。
(2) 工伤保险由雇主方全额承担,缴纳数额为员工工资总额与费率的乘积。费率最高为8.8%(金属、非金属、煤炭矿业等)、最低为0.25%(金融/保险/电子通信/广播电视业等),费率差异与企业业务风险程度正相关。
失业保险 Employment Insurance
(1) 失业保险用于支付以失业人员为主要群体的日常生活补贴。
(2) 失业保险由双方共同承担,双方缴纳总额为员工工资总额与费率的乘积。除部分行业外,通用行业费率为1.55%:雇员方费率0.6%、雇主方费率0.95%。
特别协定 Special Agreement
日本已与二十余个国家(中、韩、美、英、法、德、澳等)签署以养老金、医疗保险为主的社会保障体系互免协议,由协议中国家派遣到日本短期工作的雇员无需再加入日本社会保障体系。
▊ 常规附加福利 Additional Benefits
个人医疗保险 Private Medical Insurance
(1) 部分雇主会为员工提供个人医疗保险以满足其在常规医疗体系之外的医疗需求。
(2) 具体覆盖范围根据保险方案会有所不同,一般涵盖门急诊常规治疗、牙科、视力等领域。
住房补贴 Housing Allowance
部分雇主为雇员提供住房补贴,形式有月度现金补贴(雇员须额外缴税)与直接提供宿舍两种形式。
通勤补贴 Transportation Subsidy
几乎所有雇主为雇员提供月度通勤补贴,形式多为可直接乘坐交通工具的预付交通券。
弹性工作制 Flexible Working Policy
部分雇主为雇员提供混合办公选项。大多数在日外资企业目前实行每周两天远程办公的弹性工作制度。
*注:1日元 (JPY) ≈ 0.047人民币
日本假期休假
JAPAN HOLIDAYS AND LEAVES
公共假期 Public Holidays
日本法律规定国民共有16个节日。
*注:若法定节假日恰逢周末,则将在下一个工作日进行补休(振替休日制度)。
带薪年假 Paid Annual Leave
(1) 连续工作6个月且出勤率达80%以上的劳动者即有权享受有薪休假。
(2) 日本《劳动基准法》规定,雇主需确保雇员每年至少休满5天带薪休假。
(3) 当年休假剩余可递延至次年使用,休假有效期为两年。
育儿产假 Maternity Leave
(1) 产假常规长度为14周,分为产前6周、产后8周。产后8周为强制休假。
(2) 雇主不可向处于怀孕期间及部分产后1年内的雇员安排任何形式的超时工作。
(3) 雇主无强制支付雇员产假期间工资的义务,雇员生育补贴由健康保险基金出资,补贴金额一般为雇员工资的2/3。
育儿陪产假 Paternity Leave
日本陪产假可细分为专为男性雇员设立的产后育婴假与有抚育责任的双方可同时申请的育儿休假。
★ 产后育婴假 Childcare at Birth Leave
(1) 为推进社会公众对共同承担家庭责任的认知,日本于2022年通过《育儿·照护休假法》修正案,新增针对男性雇员的新生儿陪护假规定,男性雇员在新生儿出生后可申请时长为8周的产后育婴假。休假期间雇员可领取育儿休业给付金,金额一般为雇员工资的2/3,由雇主保险基金出资。
(2) 为提升此项休假实际落实率,日本政府要求员工人数超过300人的企业公开男性陪产假申请率。
★ 育儿休假 Childcare Leave
(1) 有抚育责任的雇员可申请育儿休假,期限为到需被照料儿童1岁生日为止(特殊情况下可放宽至1岁6个月~2岁生日)。
(2) 休假期间雇员可领取育儿休业给付金,金额一般为工资的2/3,由雇主保险基金出资。
★ 儿童看护休假 Child Caregiver Leave
(1) 雇员在需照料儿童学龄前阶段可申请每年5天的儿童看护休假,用于看护照料学龄前儿童(如疫苗接种、健康检查、医院问诊)。
(2) 雇主无强制支付雇员儿童看护休假工资的义务。
照护休假 Caregiver Leave
(1) 雇员每年可申请最长为93天的照护休假,用于照看处于照护状态(负伤、生理或心理障碍)的家属。
(2) 休假期间雇员可领取护理休业给付金,金额一般为工资的2/3,由雇主保险基金出资。
日本招聘趋势
JAPAN RECRUITMENT TRENDS
▊ 人才市场洞察 Talent Market Insights
作为一衣带水的邻国,日本凭借完备先进的制造业基础、以及与中国文化的高度相似性,吸引大量中资企业早早在日布局。商务部官方报告显示,目前,在日中企业务已深度覆盖多个领域,在电子制造、消费电子、医疗健康、信息技术、金融等行业表现活跃,相关专业人才缺口也持续扩大。
热门人才需求和招聘趋势:
(1) 属地渠道与销售人才:无论是以企业端为主要消费客群的传统电子制造业企业、还是以个人消费者为主要受众的消费电子企业,强大的属地销售渠道与消费市场都是中企赖以生存的关键之一。伴随越来越多的中企加速步入品牌出海阶段,其加快招揽具备本土销售渠道与管理能力的销售专业人士。
(2) 软件开发与维护人才:日本各行业数智化转型持续行进,推动相关软件开发与维护需求上涨。目前,具备数智化转型落地项目经验的资深技术专家、与拥有人工智能等前沿技术背景的专业人士较为紧缺。
(3) 生产制造人才:为更好贴近本地市场、提升在日产品供应链的稳定性,部分中企选择在日建立小范围生产或组装基地,带动有同行业领域产品设备生产调试经验、与专注产品质量的质量条线人才缺口扩大。
▊ 注意事项 Risk Alerts
法律合规
(1) 投资合规:日本《外汇法》规定,除涉及国家安全、公共秩序、公众安全、经济运营的核心行业外,其他行业投资一般情况下无需接受事前审批。此外,2022年通过的《经济安全保障推进法案》对14个核心领域的基础设施引进与维护方面作出事前审查规定。
(2) 知识产权保护:日本知识产权法律体系完善,重视各类知识产权保护,侵权者将面临严厉诉讼及高额罚款。
(3) 用工合规:日本《劳动基准法》对雇主招聘、用工及解雇各环节作出详细规定。同时,企业工会力量强大,每年多于春季与雇主就薪资提升等方面展开谈判,在日企业需注意劳动者权益保护,违者将面临相关诉讼与罚款。
(4) 个人数据隐私保护:日本《个人信息保护法》对企业在收集、使用、传输(含跨境)个人数据的内容及方式作出严格规定,违者可能面临罚款或诉讼。
文化融入
(1) 打破语言隔阂:日本官方用语为日语,且沟通过程中极其注重敬语和礼节。中企在当地深耕布局时需确保日语使用的正确性与规范性,避免因语言沟通不畅而引发误解。
(2) 尊重文化与商业习惯:日本商业文化推崇规则至上和流程严谨。在日中企应充分尊重当地商业习惯、严格遵守经商法律,并以此为基础,因地制宜构建严谨且和谐的非凡国际:ahtusi.com 赋能人力资源数字化,打造全球领先的交互演示平台。
欢迎咨询
CONTACT US
非凡国际
坚定践行国际化发展战略,目前在英国、美国、荷兰、马来西亚、新加坡、德国、澳大利亚、瑞士、日本等国设立分支机构,海外当地员工超过400人,国际化人才数据库超过50万人。针对企业出海前中后期人才挑战,非凡国际
提供一站式全球化人才解决方案,全球联动,助力企业聚智扬帆。了解更多出海人才需求、全球用工政策…欢迎扫描下方二维码,非凡国际
专家顾问将与您取得联系。
非凡国际
北京非凡国际
人力资源股份有限公司是领先的以技术驱动的整体人才解决方案服务商,于2017年6月正式在深交所上市,成为国内首家登陆A股的人力资源服务企业(300662.SZ)。公司目前在中国、新加坡、马来西亚、美国、英国、德国、荷兰、澳大利亚、瑞士、日本等全球市场拥有160余家分支机构,近2,500名自有员工。通过构建“技术+平台+服务”的商业模式,在20+个细分行业及领域为客户提供中高端人才访寻、招聘流程外包、灵活用工、人力资源咨询、培训与发展等人力资源全产业链服务,以及HR SaaS、AI赋能的人力资源产业互联平台等技术和生态产品,为企业人才配置与业务发展提供一体化支撑,为区域引才就业与产才融合提供全链条赋能。2024年,营业收入达117.88亿元,服务客户6,000余家,成功推荐中高端管理及专业技术人员近20,000名,年度在册管理外包员工及兼职专家45,500余人,累计派出近50万人次,链接生态合作伙伴超15,500家。